
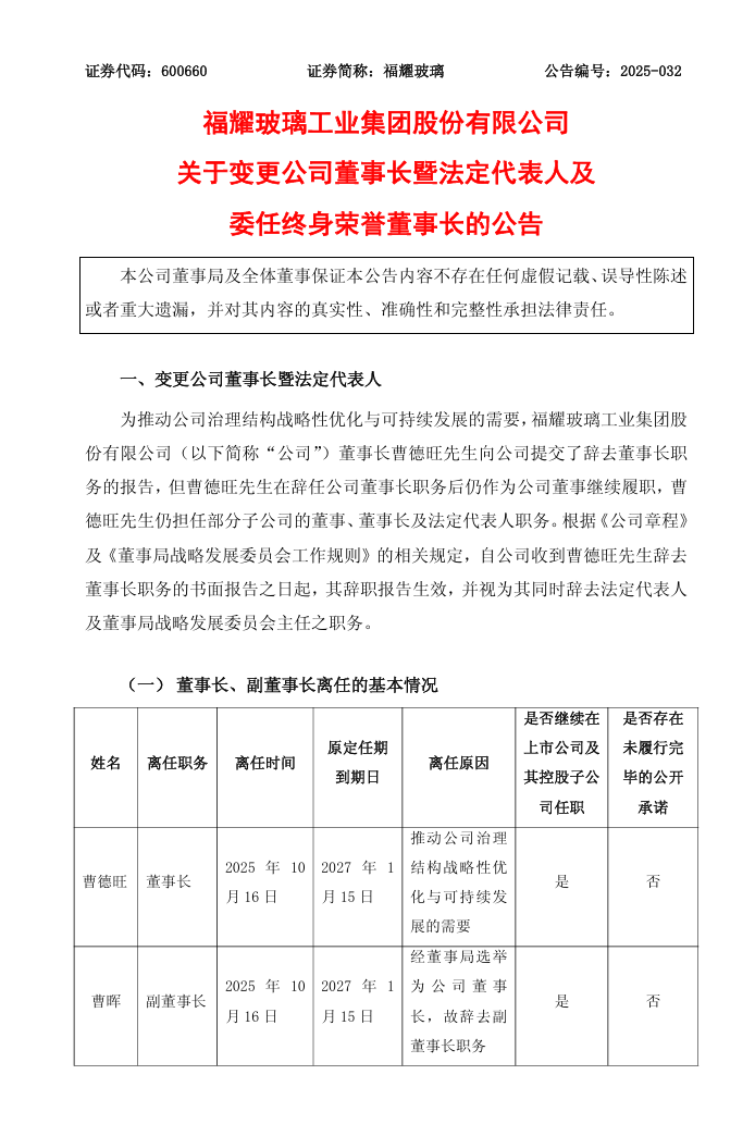
IT之家 10 月 16 日音信,福耀玻璃工业集团股份有限公司当天公告,为股东公司惩处结构政策性优化与可执续发展的需要,公司董事长曹德旺先生向公司提交了辞去董事长职务的讲演开yun体育网,但曹德旺先生在辞任公司董事长职务后仍行动公司董事持续履职,曹德旺先生仍担任部分子公司的董事、董事长及法定代表东说念主职务。

公告称,曹德旺先生行动公司的首创东说念主和掌舵者,自公司创立以来,永久以超卓的政策远见和执续的篡改精神,引颈公司从无到有、从小到大,最终发展成为全球汽车玻璃行业的指令者,为公司作出不行替代的孝敬。公司第十一届董事局第十次会议已审议通过委任曹德旺先生为公司毕生荣誉董事长。今后,曹德旺先生将以毕生荣誉董事长、第十一届董事局董事、董事局政策发展委员会委员及董事局薪酬和视察委员会委员身份,持续为公司政策打算与永远发展孝敬聪慧与力量。
公司第十一届董事局第十次会议审议通过选举曹晖先生为公司第十一届董事局董事长,同期担任公公法定代表东说念主及董事局政策发展委员会主任。曹晖先生即日起辞去副董事长职务。曹晖先生(IT之家注:曹德旺之子)担任公司董事长暨法定代表东说念主、董事局政策发展委员会主任的任期为自本次会议审议通过之日起,至公司第十一届董事局任期届满之日止。曹德旺先生、曹晖先生所矜重的责任将按照公司经由进行妥善嘱托,上述职务变动不会对公司闲居筹画行为产生不利影响。

IT之家查询获悉,福耀玻璃工业集团股份有限公司首创东说念主、董事长,福建福耀科技大学创办东说念主、理事长,1946 年 5 月诞生于上海,福建福清东说念主。
1987 年,曹德旺在原有州里玻璃厂的基础上,配置一家微型的结伴企业(福耀集团前身),坐蓐汽车用安全玻璃,并于 1993 年在上海证券来回所上市。1996 年,福耀和法国圣戈班齐集并伴,学到了先进的玻璃制造工夫和跨国企业照看教学。三年后,圣戈班因对中国文化和阛阓判断退出中国,同期也一齐退出福耀。
2010 年以后,跟着海外阛阓的需要,以及国度“走出去”政策的奉行,福耀先后在好意思国、俄罗斯、德国、日本、韩国等 12 个国度缔造产销基地,并在好意思国五个州缔造公司开yun体育网,成为名副其实的大型跨国工业集团。凭据贵寓深切,现在福耀已成为全球最大的汽车玻璃专科供应商,占全球近 34% 的阛阓份额,旗下子公司 61 家,雇员约 3.7 万东说念主,产物被宾利、劳斯莱斯、驰骋、良马、奥迪、天下、通用、福特、克莱斯勒、丰田、本田等全球知名汽车品牌采取。
告白声明:文内含有的对外跳转斡旋(包括不限于超斡旋、二维码、口令等面目),用于传递更多信息,从简甄选时候,后果仅供参考,IT之家悉数著述均包含本声明。 ]article_adlist--> 声明:新浪网独家稿件,未经授权辞谢转载。 -->




